


随着电力电子技术不断发展,电器设备对功率因数和谐波要求也越来越高。为了得到高功率因数并降低输入电流的谐波畸变,许多功率因数校正(Power factor correction简称PFC)电路和控制技术被提出。通常可分为两种:一种是两级式,一种是单级式。Boost-Flyback单级PFC电路优势是成本低,由于电感工作在断续模式,避免Boost变换器中升压二极管的反向恢复问题。非常适用小功率和低成本市场。
Boost-Flyback单级PFC电路是几种单级PFC变换器之一。该变换器的设计注意主要有两个,一是PF值要求; 二是直流母线电压。
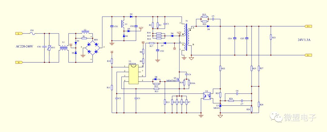
Boost-Flyback单极PFC+ME8206电路设计

上图是Boost-Flyback单级PFC+ME8206原理图,比无Boost-Flyback单级PFC的ME8206只多了D3 \L3 \D4 \D5\CE2元器件,比传统的PFC电路省下一个辅助绕组来检测电感电流,驱动芯片和PFC开关MOS管,省掉检测输入电压的瞬时值和输出电压值外围器件,成本比传统的PFC至少省掉一半。由于结构简单更适应于小功率、小体积、高电压输入场合。
Boost-Flyback单级PFC变换器分析
输入电流波形与功率因数分析
为方便,作如下的假设:
A.所有的器件都是理想器件,无损耗;
B.输出电压纹波与其直流分量相比很小;
C.开关频率远大于输入电压频率。
电感电流在一个开关周期中的工作波形:
Boost电感电流波形

假设电容CE2很大,直流母线电压纹波与其直流分量相比很小,DTs期间,开关管Q1导通,电感L3的电流在输入电压的作用下线性上升,△DTs期间,开关管Q1关断,电感L3的电流在母线的电压与输入电压的作用下线性下降。由伏秒平衡,得:

因此,在一个开关周期内,电感电流的平均值:

注:fs是开关频率。
从上图公式可以得出:Vc与Vm比值越大,电感电流的平均值就越接近正弦波,畸变越小。
电感电流iL平均值

PF值计算如下:

从上图可以得出:PF值只与直母线的线电压与输入电压峰值电压比值有关,比值越大,PF越高。
CCM Flyback下直流母线电压分析
工作在CCM下的Flyback占空比:

式中的n为Flyback是变压器的匝比。
由于输入输出能量平衡可得:

当Flyback工作在CCM时,储能电容不仅与输入电压以及Boost电感,还与负载电流及开关频率有关。
工作状态时的波形

从上图6可以看出PF有着明显的提高,比传统加填谷电路效果还明显,高压输入时功率因数轻松达到0.9以上。
TI电感参数设计

L3参数设计

产品PCB示意图





南京微盟电子有限公司
事精于微 业成于盟
长按二维码,开启芯世界
投稿、建议,请联系邮箱:wangying@microne.com.cn
微信扫一扫
关注该公众号